OM32 standalone met RS485
Hallo
Gisteren hebben wij ons eerste project met standalone OM32's en Koploper in bedrijf gezien op een modelbouwbeurs in Veendam.
Haven complex met rangeerterrein.
Wij rijden niet digitaal in de zin dat onze locs digitaal worden aangestuurd van uit bv. Koploper. Wij gebruiken alleen de functionaliteit van de OM32's voor besturing van diverse zaken.( wissels,seinen,sporen aan/uit(relais), rolbrug etc. )
De opzet van onze modulebaan is ook zo dat besturen van de loc's er voorlopig niet in zit. Wel komen er straks diverse projecten op OM32 bij. (locdepot,station,diveunder,tuin )
Al deze projecten staan eigenlijk op zich zelf maar hebben allemaal een stukje beveiliging van de hoofdbaan in zich. De bedoeling is om een RS485 bus onder de baan te leggen om al die projecten met elkaar te verbinden. Op deze wijze kan Pietje de beveiliging op de hoofbaan over nemen als Klaas even iets anders aan het doen is.
In Koploper kan je op één tabblad je eigen project besturen en op een ander tabblad de hoofdbaan in zijn geheel bewaken.
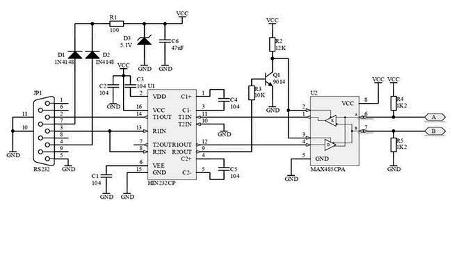
Waarom nu RS485? De huidige RS232 spanningen uit de usb converters zijn vaak maar +8 en -8Volt en géén +12 en -12Volt zoals vroeger uit een echte PC kaart.
Hierdoor verwacht ik ook minder grote afstanden te kunnen overbruggen.
Tevens kan via de RS485 ook worden bewaakt of er al een andere PC iets verzend over de bus waardoor jouw PC even wacht met versturen van zijn bericht. dit in tegen stelling tot RS232 met MAX232. Heb al eens met de IC's max3082 iets geprobeerd maar had het idee dat er iets met de data verkeerd ging.
Nu mijn vraag wie kan mij helpen aan een schema waarbij ik vanuit RS232 naar RS485 kan en dat de OM32 het ook nog snapt? mvg Jan Hendriks
