Opto-coupler aan meld ingang TMH
Hallo Leon,
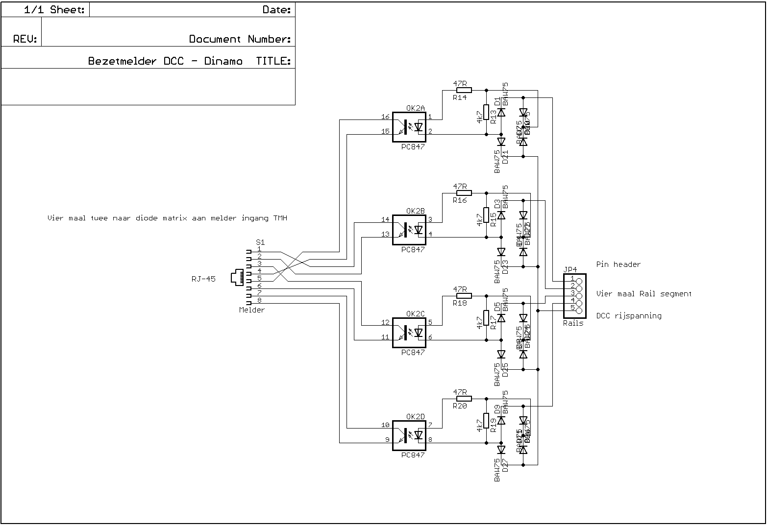
Normaal gesproken gebruik ik reed contacten om bezetmelding te doen via de meldingangen van de TMH. Is het ook mogelijk om voor wat andere toepassingen niet te melden met een echt metalen schakelcontact maar met een opto-coupler? Hoe zou die schakeling er uit moeten zien?
Bij voorbaat dank.
Ellard.
